Instance Verification Kit (IVK)
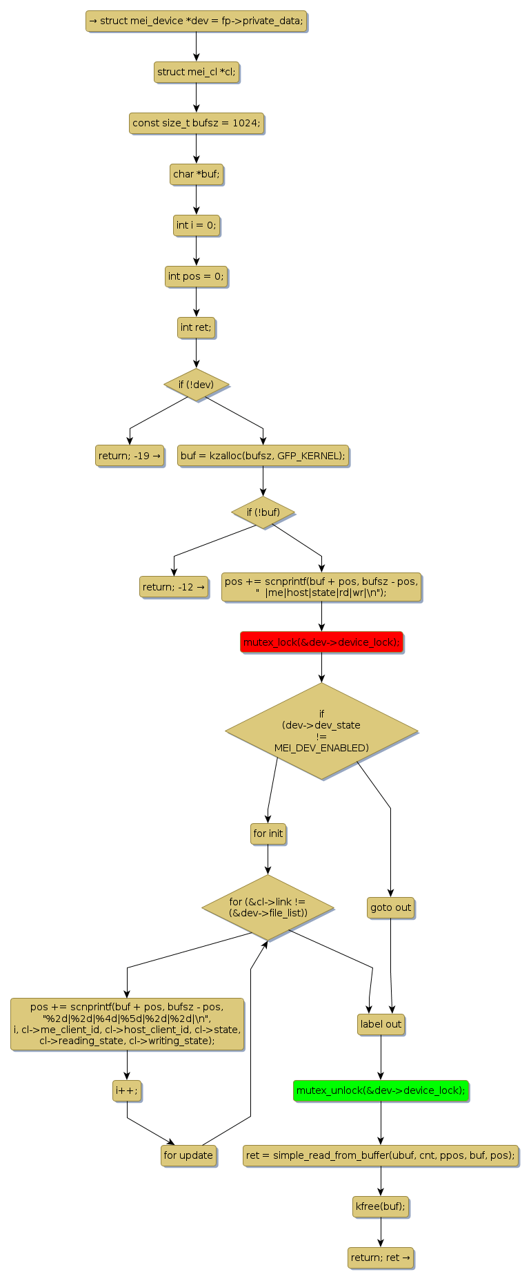
mutex lock @ [2509+30+/linux-3.19-rc1/drivers/misc/mei/debugfs.c]
Instance Signature: device_lock
|
The Matching Pair Graph:
|
|
Function Name
|
Control Flow Graph (CFG)
|
Events Flow Graph (EFG)
|
Source Correspondence
|
|
mei_dbgfs_read_active
|
|
|
[2104+21+/linux-3.19-rc1/drivers/misc/mei/debugfs.c]
|